分类:杭州城市动态 阅读:
杭州发布消息 近日,浙江省第三代社会保障卡(市民卡)正式在杭发行,这些天有不少市民咨询相关办理及功能的问题,杭小微帮大家问来了答案。
先来回顾一下,刚刚发行不久的第三代社会保障卡(市民卡)(下简称“三代卡”),都有哪些新变化↓↓
卡面升级
三代卡实行浙江省统一卡面。

1. 正面不变,正面底色不再根据申领人群(成人、中小学生、学龄前儿童)区分;
2. 反面在原有的卡号、身份证号、银行卡信息基础上,新增“浙江一卡通”字样、交通部LOGO和发卡日期等。
功能升级
三代卡是一张银行卡、一张就医卡、一张民生卡。
三代卡在医疗结算、公共交通出行、寺院年票、校园健身、图书借阅等功能的基础上加载了金融功能,开通后支持存取现金、转账汇款等服务,实现了养老金、失业金及其他待遇领取和补贴发放,便于各类社保待遇精准安全发放,提高便民服务能力。
服务升级
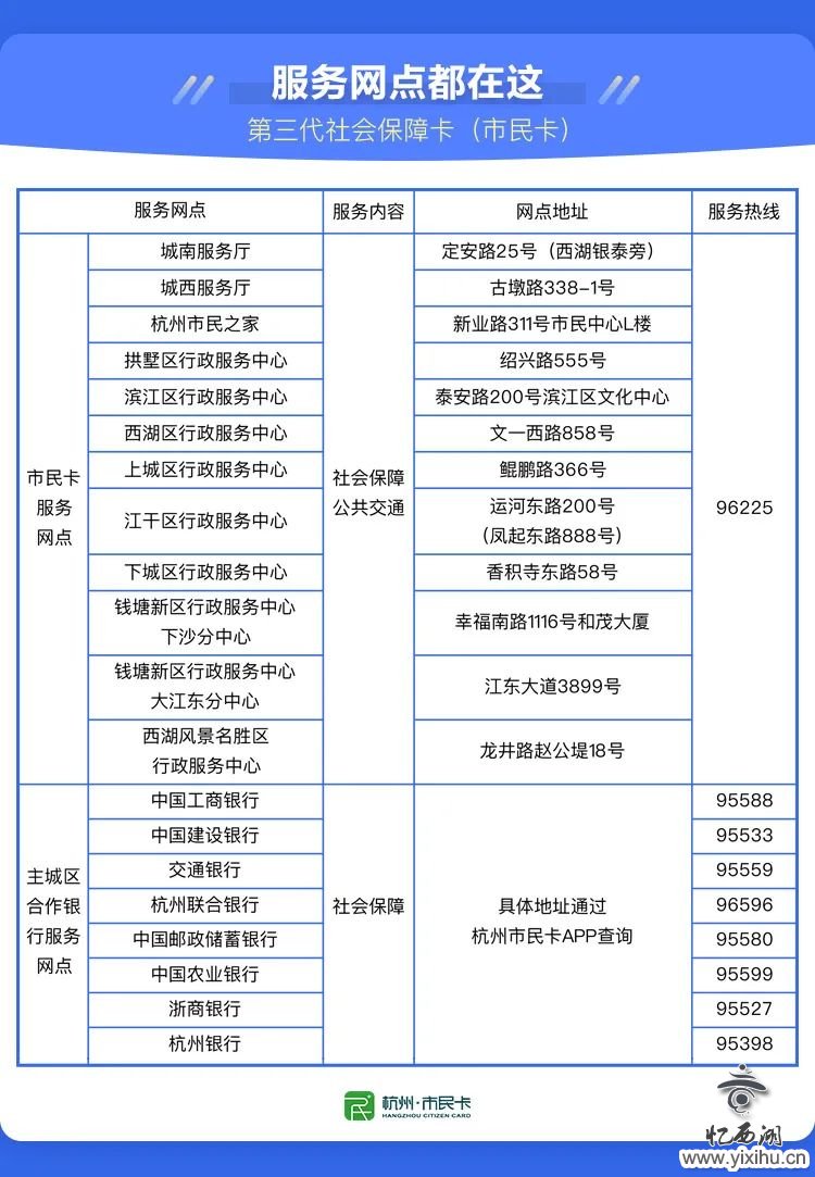
三代卡新增合作银行,提供更多选择,服务覆盖面更广。
在原有杭州及区县市民卡服务网点的基础上,合作银行服务网点增至400余个,为市民提供更多选择。主城区首批上线银行:杭州联合银行、中国农业银行、杭州银行、中国工商银行、中国邮政储蓄银行、中国建设银行、交通银行、浙商银行。 后续还会有招商银行、广发银行陆续上线。

据悉,我省将采用自然替换的方式进行发行,已发放的社保卡仍可使用,按照卡的生命周期自然过渡到第三代社保卡。
版权声明:部分文章来源于网络,仅作为参考,不代表本站观点。如果网站中图片和文字侵犯了您的版权,请联系我们及时删除处理!
相关推荐
- 打卡杭州茑屋书店,号称“最美书店”,是精神世界的桃花源
- 杭州第二水源千岛湖配水工程问鼎“大禹奖”
- 杭州西湖边的“最美人墙”2.0版全新上线,这份温暖又圈粉无数
- 一山一水皆画卷——聚焦第54个世界地球日
- 淳安千岛湖的“理想花园”,一次诗意栖居的美好预演
- 杭州城市区划调整官宣落地!探索城市经济区划与结构功能更优
- 2.02%,杭州近7个月 最低中签率被刷新
- 纳入限购后法拍房迅速降温 6成房源低于评估价成交
- 新房供应大增 上周杭州市区18个项目领出预售证
- 儿童毛巾质量如何 余杭开展比较试验
- 在杭州有一群特殊的小伙伴 她们叫“消费调解十姐妹”
- 油价上调 95号汽油重回7元时代
- 萧山规范房地产市场秩序 严查二手房乱标价
- 1-2月杭州外贸开门红 进出口992.5亿元 增长34.9%
- 80后杭州人黄峥宣布辞任拼多多董事长!中学在杭外,本科读浙
